Abstract
主流 Seq2Seq 模型,基于 CNN 和 RNN,包含 encoder 和 decoder 的复杂模型,通过注意力机制连接解码器和编码器
Transformer,摆脱 CNN 与 RNN,仅使用注意力机制
好训练,精度高,可泛化
Intro
当前状态依赖于上一次计算得到的状态,因此每个 token 无法进行并行计算,限制模型性能
Transformer 结构避免循环,通过 Self-attention 让序列中的每一个 token 都与其他所有 token 直接建立联系
模型第一层直接接收到的输入时序列中所有 token 嵌入向量(Embedding Vectors 和 位置编码(Positional encoding 组成的矩阵
平均注意力加权可能导致有效分辨率降低,但是可以通过 Multi-Head 抵消这种负面影响
每个特征因为混入了上下文联系信息,导致其本身的细节特征在一定程度上被模糊
recurrent attention instead of sequence-aligned recurrence
前者是 transformer 采用的,计算注意力矩阵的方式,后者是 RNN 使用的,步进迭代当前状态的
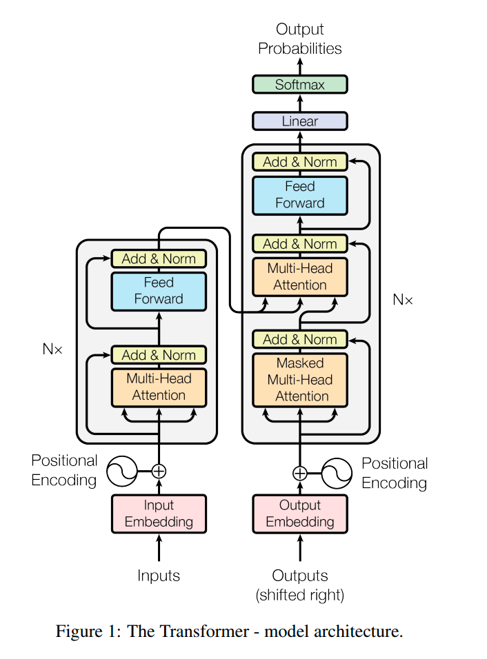
Model Architecture

Encoder and Decoder
Encoder 包含 6 个完全相同的层,每层有一个 Multi-Head Attention 和前馈全连接,两个子层都做了残差连接和归一化(Add and Norm)
这个 Add & Norm 有点神秘
这里的 FFN,类似针对矩阵的全连接计算(这里因为上下文相关,所以不会混合位置信息
Decoder 同样由三个子层组成,这里每层第一个 self-attention 加上了掩码,这个需要结合预测和训练的不同行为来理解
- 训练时,给 Decoder 的输入时正确答案,为了不让模型知道后续的正确答案(因为预测时不知道),需要掩码进行修饰
- 训练时,Decoder 的输入时自回归的输出,每一次输出的内容时与之前的输出有联系
Attention

query,key,value 三个向量,映射成一个 output。output 是通过对 value 加权求和算出来的。权重时通过 query 和 key,用 compatibility function 算出来的
这里的 cpmatibility function 就是 Scaled Dot-Product Attention 算法
[!NOTE]
这里的三个向量是原来的输入点乘了神秘参数

Scaled Dot-Product Attention
实际上就是
$$
Attention(Q,K,V) = softmax(\frac{QK^T}{\sqrt{d_k}})V
$$
Q 和 K 的转置点乘,得到 Q 和 K 的相关性值,除以纬度放缩,然后 softmax 输出一个权重矩阵,拿这个矩阵和 V 相乘,得到 V 得加权平均
这个加权平均矩阵,每一个向量都融合了输入矩阵的特征
[!NOTE]
论文中的模型 self-attention 计算相关性的方式是 Dot-product,但是也可以使用矩阵和的形式 Additive,论文中提到这种形式可能在不进行缩放的情况下优于 Dot-product,所以这里会使用$\sqrt{d_k}$进行缩放
实际上 QK 两个向量都是用来计算 self-attention 中相关性引出的,其点积结果就是 Dot-product 的结果
这个结果表明了输入矩阵中的向量两两之间关系的权重,这里再乘以 V 向量就相当于求加权和,得到的结果就是矩阵中某个向量与其他矩阵的关系分数
Multi-Head Attention

就是通过不同的参数得出不同版本的 QKV,然后分别计算相关性得分
注意每个版本的 QKV 得到的都是一个向量,将这些向量拼接成一个矩阵,然后与可学习参数$W^o$点乘,得到最终 Multi-Head Attention 的计算结果
FFN
两个线性全连接,中间夹着一个 ReLU
FFN(前馈层,又叫 MPL(多层感知 🐔
Train
优化器使用 Adam
Code
1 2 3 4 5 6 7 8 9 10 11 12 13 14 15 16 17 18 19 20
| import torch.nn as nn
d_model = 512 N = 6 h = 8 d_ff = 2048 dropout = 0.1
model = nn.Transformer( d_model=d_model, nhead=h, num_encoder_layers=N, num_decoder_layers=N, dim_feedforward=d_ff, dropout=dropout, batch_first=True )
print(model)
|
1 2 3 4 5 6 7 8 9 10 11 12 13 14 15 16 17 18 19 20 21 22 23 24 25 26 27 28 29 30 31 32 33 34 35 36 37 38 39 40 41
| Transformer( (encoder): TransformerEncoder( (layers): ModuleList( (0-5): 6 x TransformerEncoderLayer( (self_attn): MultiheadAttention( (out_proj): NonDynamicallyQuantizableLinear(in_features=512, out_features=512, bias=True) ) (linear1): Linear(in_features=512, out_features=2048, bias=True) (dropout): Dropout(p=0.1, inplace=False) (linear2): Linear(in_features=2048, out_features=512, bias=True) (norm1): LayerNorm((512,), eps=1e-05, elementwise_affine=True) (norm2): LayerNorm((512,), eps=1e-05, elementwise_affine=True) (dropout1): Dropout(p=0.1, inplace=False) (dropout2): Dropout(p=0.1, inplace=False) ) ) (norm): LayerNorm((512,), eps=1e-05, elementwise_affine=True) ) (decoder): TransformerDecoder( (layers): ModuleList( (0-5): 6 x TransformerDecoderLayer( (self_attn): MultiheadAttention( (out_proj): NonDynamicallyQuantizableLinear(in_features=512, out_features=512, bias=True) ) (multihead_attn): MultiheadAttention( (out_proj): NonDynamicallyQuantizableLinear(in_features=512, out_features=512, bias=True) ) (linear1): Linear(in_features=512, out_features=2048, bias=True) (dropout): Dropout(p=0.1, inplace=False) (linear2): Linear(in_features=2048, out_features=512, bias=True) (norm1): LayerNorm((512,), eps=1e-05, elementwise_affine=True) (norm2): LayerNorm((512,), eps=1e-05, elementwise_affine=True) (norm3): LayerNorm((512,), eps=1e-05, elementwise_affine=True) (dropout1): Dropout(p=0.1, inplace=False) (dropout2): Dropout(p=0.1, inplace=False) (dropout3): Dropout(p=0.1, inplace=False) ) ) (norm): LayerNorm((512,), eps=1e-05, elementwise_affine=True) ) )
|